- Created by Ольга Стомпель, last modified by Tech Writer on Sept 27, 2023
В статье описываются форматы файлов для выгрузки данных из учетных систем дистрибьютора в конфигурацию «Агент Плюс: Управление дистрибуцией».
Для выгрузки данных из учетной системы Дистрибьютора используются специальные дополнительные внешние обработки для соответствующей конфигурации и версии программы «1С».
Каждая из этих обработок включает в себя возможность выгрузки данных о продажах, об остатках, об оплатах клиентов.
Формат файлов обмена данными - «xml».
Тип значения | Примеры представления |
GUID | "3935BEAE-9F40-4BA5-BA9E-03F860CC1750" "3343E400-1577-4DDE-9A82-BF1E53267FD6" Идентификатор GUID имеет строго определенную структуру. Он состоит из 5 групп символов. Первая группа состоит из 8 символов, вторая – из 4 символов, третья – из 4 символов, четвертая – из 4 символов, пятая группа – из 12 символов. Не допускаются пробелы перед идентификатором и после идентификатора, указание разделителей "-" между символами в приведенных выше позициях обязательно. Фигурные скобки перед и после идентификатора недопустимы (принятое обозначение для идентификаторов в OLE). Допустимые символы в идентификаторе: от "0" до "9" и от "A" до "F" (или от "a" до "f") |
Строка | "Сидоров А.В." Произвольная строка |
ДатаВремя | "2011-06-03T04:43:35" В примере указана дата и время: 3 июня 2011 года, 4 часа 43 минуты 35 секунд. Дата и время отделяются латинской буквой "T" |
Число | "100" "12.56" В качестве разделителя дробной части используется точка, не допускаются разделители триад. Для многих реквизитов с типом "Число" длина является неограниченной, для обозначения которой используется символ "*". Например, длина, заданная как "*.3" означает, что может быть задано число любой длины с точностью до 3 символов. |
При выгрузке данных Дистрибьютора по продажам товаров Поставщика с помощью обработки «Выгрузка данных поставщику.epf» формируется архив Sale_XXXXX_DDMMYYYY_SSSSSS.zip

Код дистрибьютора
см. подробнее: «Что означает код дистрибьютора?».
В архиве Sales_XXXXX_DDMMYYY_TimeStamp.zip содержится файл XML со следующей структурой:
<?xml version="1.0" encoding="UTF-8"?>
<Exchange.Data FileContents="Sales" DistributorCode="00003" Date="2018-08-20T17:07:15" xmlns:xsi="http://www.w3.org/2001/XMLSchema-instance" xmlns:xs="http://www.w3.org/2001/XMLSchema" xmlns="http://www.agentplus.ru/UD/FromDistributors">
Список тэгов:
Название | Тип значения | Описание |
УникальныйИдентификатор | GUID | Идентификатор контрагента/партнера. |
Код | Строка | Код торговой точки из учетной системы дистрибьютора. |
Наименование | Строка | Название торговой точки в учетной системе дистрибьютора. |
НаименованиеПолное | Строка | Полное наименование торговой точки в учетной системе дистрибьютора. |
АдресДоставкиТТ | Строка | Адрес доставки торговой точки. |
АдресЭлектроннойПочтыТТ | Строка | Адрес электронной почты торговой точки. |
ТелефонТТ | Строка | Номер телефона торговой точки. |
ФактАдресТТ | Строка | Фактический адрес торговой точки. |
Уровень | Число | Иерархический уровень торговой точки: "0" означает, что торговая точка является головной; "1" означает, что точка является не является головной. |
ГоловнаяТТ | GUID | Уникальный идентификатор головной торговой точки. |
ПометкаУдаления | Булево | Признак пометки на удаление. Значения: |
Менеджер | GUID | Основной менеджер, закрепленный за торговой точкой в учетной системе дистрибьютора. |
Список тэгов:
Название | Тип значения | Описание |
УникальныйИдентификатор | GUID | Идентификатор контрагента/партнера. |
Код | Строка | Код контрагента в учетной системе дистрибьютора. |
Наименование | Строка | Название контрагента в учетной системе дистрибьютора. |
| ИНН | Строка | Числовое значение ИНН. |
НаименованиеПолное | Строка | Полное наименование контрагента в учетной системе дистрибьютора. |
Уровень | Число | Иерархический уровень контрагента: |
ГоловнойКонтрагент | GUID | Уникальный идентификатор головного контрагента. |
| КПП | Строка | Код причины постановки на учет, присваивается организации в дополнение к идентификационному номеру налогоплательщика. |
| ЮридическоеФизическоеЛицо | Строка | Значения: |
ПометкаУдаления | Булево | Признак пометки на удаление. Значения: |
Список тэгов:
Название | Тип значения | Описание |
СсылкаДокумента | GUID | Уникальный идентификатор документа продаж. |
ПометкаУдаления | Булево | Признак пометки на удаление. Значения: True – элемент помечен на удаление; False – элемент не помечен на удаление. |
| Проведен | Булево | Признак проведения документа. Значения: True – элемент проведен. False – элемент не проведен. |
ТипДокумента | Строка | Значения: РеализацияТоваровУслуг; |
Дата | ДатаВремя | Дата и время создания документа. |
Номер | Строка | Указывается номер документа в учетной системе дистрибьютора. В сумме количество символов в номере документа должно быть не более 11 символов. |
ТорговаяТочка | GUID | Идентификатор торговой точки. |
| Контрагент | GUID | Идентификатор контрагента. |
АдресДоставки | Строка | Адрес доставки, указанный в документе. |
| Агент | Строка | Агент, закрепленный за договором продажи в учетной системе дистрибьютора. |
| ДокументОснование | GUID | Идентификатор документа основания |
| СуммаВключаетНДС | Булево | Признак СуммаВключаетНДС. Значения: True – сумма документа включает НДС. False – сумма документа не включает НДС. |
| Склад | GUID | Идентификатор склада |
Вложенный тэг <Товары> передает табличную часть документа:
Название | Тип значения | Описание |
Номенклатура | GUID | Идентификатор товара, добавленного в документ. |
Количество | Число | Количество товара в документе. |
ЕдиницаИзмерения | Строка | Наименование единицы измерения товара. |
Коэффициент | Число | Коэффициент пересчета используемой единицы измерения по отношению к базовой единице измерения. |
Вес | Число | Вес единицы товара. |
Сумма | Число | Сумма товара в документе. |
| СтавкаНДС | Число | Ставка НДС. |
| СуммаНДС | Число | Сумма НДС. |
Цена | Число | Цена за единицу товара. |
Список тэгов:
Название поля | Тип значения | Описание |
УникальныйИдентификатор | GUID | Идентификатор менеджера. |
Наименование | Строка | Текстовое представление имени менеджера. |
ПометкаУдаления | Булево | Признак пометки на удаление. Значения: |
Список тэгов:
| Название поля | Тип значения | Описание |
УникальныйИдентификатор | GUID | Идентификатор товара. |
Код | Число | Код товара в учетной системе дистрибьютора. |
Наименование | Строка | Наименование товара в учетной системе дистрибьютора. |
Артикул | Строка | Артикул товара в учетной системе дистрибьютора. |
БазоваяЕдиницаИзмерения | Строка | Базовая единица измерения товара в учетной системе дистрибьютора. |
НаименованиеПолное | Строка | Полное наименование товара в учетной системе дистрибьютора. |
| СтавкаНДС | Число | Ставка НДС. |
ПометкаУдаления | Булево | Признак пометки на удаление. Значения: |
Вложенный тэг <ШтрихКоды> передает перечисление штрих-кодов товара:
| Название поля | Тип значения | Описание |
ШтрихКод | Строка | Штрих-код товара |
Список тэгов:
Название поля | Тип значения | Описание |
УникальныйИдентификатор | GUID | Идентификатор склада. |
Наименование | Строка | Наименование склада. |
ПометкаУдаления | Булево | Признак пометки на удаление. Значения: |
</Exchange.Data>
Пример файла выгрузки данных по продажам:
<?xml version="1.0" encoding="UTF-8"?> <Exchange.Data FileContents="Sales" DistributorCode="00003" Date="2018-08-20T17:07:15" xmlns:xsi="http://www.w3.org/2001/XMLSchema-instance" xmlns:xs="http://www.w3.org/2001/XMLSchema" xmlns="http://www.agentplus.ru/UD/FromDistributors"> -<List.ТорговыеТочки> -<Object> <УникальныйИдентификатор>d8652001-7dd1-11df-90de-000b0d4caf68</УникальныйИдентификатор> <Код>Ю00000101 </Код> <Наименование>Молочные продукты ООО</Наименование> <НаименованиеПолное/> <АдресДоставкиТТ/> <АдресЭлектроннойПочтыТТ/> <ТелефонТТ>(495) 239-90-03</ТелефонТТ> <ФактАдресТТ/> <Уровень>1</Уровень> <ГоловнаяТТ/> <ПометкаУдаления>false</ПометкаУдаления> <Менеджер>6f87e825-722c-11df-b336-0011955cba6b</Менеджер> </Object> +<Object> +<Object> +<Object> </List.ТорговыеТочки> -<List.Контрагенты> -<Object> <УникальныйИдентификатор>14ed8b80-55bd-11d9-848a-00112f43529a</УникальныйИдентификатор> <Код>Ф00000044</Код> <Наименование>Иваночкин</Наименование> <ИНН>34567899</ИНН> <НаименованиеПолное>Иваночкин Иван Ильич</НаименованиеПолное> <Уровень>0</Уровень> <КПП/> <ЮридическоеФизическоеЛицо>Физ. лицо</ЮридическоеФизическоеЛицо> <ПометкаУдаления>false</ПометкаУдаления> </Object> +<Object> +<Object> +<Object> </List.Контрагенты> -<List.Продажи> -<Object> <СсылкаДокумента>c37c8fa7-7ae7-11df-b33a-0011955cba6b</СсылкаДокумента> <ПометкаУдаления>false</ПометкаУдаления> <Проведен>true</Проведен> <ТипДокумента>РеализацияТоваровУслуг</ТипДокумента> <Дата>2010-04-01T12:00:00</Дата> <Номер>ТД-00000001</Номер> <ТорговаяТочка>d8652001-7dd1-11df-90de-000b0d4caf68</ТорговаяТочка> <Контрагент>14ed8b80-55bd-11d9-848a-00112f43529a</Контрагент> <АдресДоставки>119019, Москва г, Москва, Арбатская пл, дом № 1, корпус 2</АдресДоставки> <Агент>6f87e825-722c-11df-b336-0011955cba6b</Агент> <ДокументОснование>ДИ007575</ДокументОснование> <СуммаВключаетНДС>true</СуммаВключаетНДС> <Склад>bd72d91f-55bc-11d9-848a-00112f43529a</Склад> -<Товары> <Номенклатура>f01bb2c4-427a-11dd-ac9e-0015e9b8c48d</Номенклатура> <Количество>2</Количество> <ЕдиницаИзмерения>упак (20 упак)</ЕдиницаИзмерения> <Коэффициент>20</Коэффициент> <Вес>0</Вес> <Сумма>1360</Сумма> <СтавкаНДС>20</СтавкаНДС> <СуммаНДС>226.67</СуммаНДС> <Цена>680</Цена> </Товары> +<Товары> +<Товары> +<Товары> </Object> +<Object> +<Object> +<Object> </List.Продажи> -<List.Менеджеры> -<Object> <УникальныйИдентификатор>6f87e825-722c-11df-b336-0011955cba6b</УникальныйИдентификатор> <Наименование>Иванова Нина Юрьевна</Наименование> <ПометкаУдаления>false</ПометкаУдаления> </Object> -<Object> <УникальныйИдентификатор>ad3057e8-ffd2-11db-8378-00055d74a96a</УникальныйИдентификатор> <Наименование>Иванов Петр Федорович</Наименование> <ПометкаУдаления>false</ПометкаУдаления> </Object> +<Object> +<Object> +<Object> </List.Менеджеры> -<List.Номенклатура> -<Object> <УникальныйИдентификатор>e8a71fce-55bc-11d9-848a-00112f43529a</УникальныйИдентификатор> <Код>000000061 </Код> <Наименование>Молоко "Домик в деревне" 1.5%</Наименование> <Артикул>Арт-777788</Артикул> <БазоваяЕдиницаИзмерения>шт</БазоваяЕдиницаИзмерения> <НаименованиеПолное>Молоко "Домик в деревне" 1.5%</НаименованиеПолное> <СтавкаНДС>10</СтавкаНДС> <ПометкаУдаления>false</ПометкаУдаления> <ШтрихКоды> <ШтрихКод>2000000007786</ШтрихКод> </ШтрихКоды> </Object> -<Object> <УникальныйИдентификатор>f01bb2c4-427a-11dd-ac9e-0015e9b8c48d</УникальныйИдентификатор> <Код>000000143 </Код> <Наименование>Сахарный песок (в упаковках)</Наименование> <Артикул/> <БазоваяЕдиницаИзмерения>упак</БазоваяЕдиницаИзмерения> <НаименованиеПолное>Сахарный песок (в упаковках)</НаименованиеПолное> <СтавкаНДС>20</СтавкаНДС> <ПометкаУдаления>false</ПометкаУдаления> <ШтрихКоды> <ШтрихКод>2000000007639</ШтрихКод> </ШтрихКоды> </Object> +<Object> +<Object> +<Object> </List.Номенклатура> -<List.Склады> -<Object> <УникальныйИдентификатор>bd72d91f-55bc-11d9-848a-00112f43529a</УникальныйИдентификатор> <Наименование>Главный склад</Наименование> <ПометкаУдаления>false</ПометкаУдаления> </Object> -<Object> <УникальныйИдентификатор>cbcf4956-55bc-11d9-848a-00112f43529a</УникальныйИдентификатор> <Наименование>Склад электротоваров</Наименование> <ПометкаУдаления>false</ПометкаУдаления> </Object> +<Object> +<Object> +<Object> </List.Склады> </Exchange.Data>
При выгрузке данных об остатках товаров Поставщика на складах Дистрибьютора с помощью обработки «Выгрузка данных поставщику.epf» формируется архив GoodsInStock_XXXXX_DDMMYYYY_SSSSSS.zip

Код дистрибьютора
см. подробнее: «Что означает код дистрибьютора?».
В архиве GoodsInStock_XXXXX_DDMMYYY_....zip содержится файл XML со следующей структурой:
<?xml version="1.0" encoding="UTF-8"?>
<Exchange.Data xmlns:xsi="http://www.w3.org/2001/XMLSchema-instance" xmlns:xs="http://www.w3.org/2001/XMLSchema" xmlns="http://www.agentplus.ru/UD/FromDistributors" FileContents="Goods" Date="2018-11-30T18:09:46" DistributorCode="49375">
Список тэгов:
Название | Тип значения | Описание |
Период | ДатаВремя | Дата, на которую проводится срез остатков. |
Вложенный тэг <Товары> передает табличную часть документа:
Название | Тип значения | Описание |
Номенклатура | GUID | Идентификатор товара. |
| Склад | GUID | Идентификатор склада. |
ИмяВидаОперации | Строка | Наименование вида операции. |
НачальныйОстаток | Число | Начальный остаток (количество товара) на указанную в тэге "Период" дату. |
Приход | Число | Количество товара в приходе, если в операции указано поступление или оприходование товаров. |
Расход | Число | Количество товаров в расходе, если в операции указана реализация или перемещение. |
КонечныйОстаток | Число | Конечный остаток (количество товара) на указанную в тэге "Период" дату. |
Список тэгов:
| Название | Тип значения | Описание |
УникальныйИдентификатор | GUID | Идентификатор товара. |
Код | Число | Код товара в учетной системе дистрибьютора. |
Наименование | Строка | Наименование товара в учетной системе дистрибьютора. |
Артикул | Строка | Артикул товара в учетной системе дистрибьютора. |
БазоваяЕдиницаИзмерения | Строка | Базовая единица измерения товара в учетной системе дистрибьютора. |
НаименованиеПолное | Строка | Полное наименование товара в учетной системе дистрибьютора. |
ПометкаУдаления | Булево | Признак пометки на удаление. Значения: |
Список тэгов:
Название поля | Тип значения | Описание |
УникальныйИдентификатор | GUID | Идентификатор менеджера. |
Наименование | Строка | Текстовое представление имени менеджера. |
ПометкаУдаления | Булево | Признак пометки на удаление. Значения: |
Список тэгов:
Название поля | Тип значения | Описание |
УникальныйИдентификатор | GUID | Идентификатор склада. |
Наименование | Строка | Наименование склада. |
ПометкаУдаления | Булево | Признак пометки на удаление. Значения: |
</Exchange.Data>
Пример файла выгрузки данных по остаткам:
<?xml version="1.0" encoding="UTF-8"?> <Exchange.Data FileContents="Goods" DistributorCode="00003" Date="2018-08-20T17:07:15" xmlns:xsi="http://www.w3.org/2001/XMLSchema-instance" xmlns:xs="http://www.w3.org/2001/XMLSchema" xmlns="http://www.agentplus.ru/UD/FromDistributors"> -<List.ОстаткиТоваров> -<Object> <Период>2018-12-01T00:00:00</Период> -<Товары> <Номенклатура>bd72d910-55bc-11d9-848a-00112f43529a</Номенклатура> <Склад>bd72d91f-55bc-11d9-848a-00112f43529a</Склад> <ИмяВидаОперации/> <НачальныйОстаток>318</НачальныйОстаток> <Приход>0</Приход> <Расход>0</Расход> <КонечныйОстаток>318</КонечныйОстаток> </Товары> <Товары> <Товары> <Товары> </Object> +<Object> +<Object> +<Object> </List.ОстаткиТоваров> -<List.Номенклатура> -<Object> <УникальныйИдентификатор>e8a71fce-55bc-11d9-848a-00112f43529a</УникальныйИдентификатор> <Код>000000061 </Код> <Наименование>Молоко "Домик в деревне" 1.5%</Наименование> <Артикул>Арт-777788</Артикул> <БазоваяЕдиницаИзмерения>шт</БазоваяЕдиницаИзмерения> <НаименованиеПолное>Молоко "Домик в деревне" 1.5%</НаименованиеПолное> <ПометкаУдаления>false</ПометкаУдаления> </Object> -<Object> <УникальныйИдентификатор>f01bb2c4-427a-11dd-ac9e-0015e9b8c48d</УникальныйИдентификатор> <Код>000000143 </Код> <Наименование>Сахарный песок (в упаковках)</Наименование> <Артикул/> <БазоваяЕдиницаИзмерения>упак</БазоваяЕдиницаИзмерения> <НаименованиеПолное>Сахарный песок (в упаковках)</НаименованиеПолное> <ПометкаУдаления>false</ПометкаУдаления> </Object> +<Object> +<Object> +<Object> </List.Номенклатура> -<List.Менеджеры> -<Object> <УникальныйИдентификатор>6f87e825-722c-11df-b336-0011955cba6b</УникальныйИдентификатор> <Наименование>Иванова Нина Юрьевна</Наименование> <ПометкаУдаления>false</ПометкаУдаления> </Object> -<Object> <УникальныйИдентификатор>ad3057e8-ffd2-11db-8378-00055d74a96a</УникальныйИдентификатор> <Наименование>Иванов Петр Федорович</Наименование> <ПометкаУдаления>false</ПометкаУдаления> </Object> +<Object> +<Object> +<Object> </List.Менеджеры>
Тэг "Склады" доступен, если отметить опцию "Выгружать остатки по складам" при выгрузке
-<List.Склады> -<Object> <УникальныйИдентификатор>bd72d91f-55bc-11d9-848a-00112f43529a</УникальныйИдентификатор> <Наименование>Главный склад</Наименование> <ПометкаУдаления>false</ПометкаУдаления> </Object> -<Object> <УникальныйИдентификатор>cbcf4956-55bc-11d9-848a-00112f43529a</УникальныйИдентификатор> <Наименование>Склад электротоваров</Наименование> <ПометкаУдаления>false</ПометкаУдаления> </Object> +<Object> +<Object> +<Object> </List.Склады>
</Exchange.Data>
При выгрузке данных по оплатам клиентов Дистрибьютора за товары Поставщика с помощью обработки «Выгрузка данных поставщику.epf» формируется архив Sale_XXXXX_DDMMYYY_SSSSSS.zip

Код дистрибьютора
см. подробнее: «Что означает код дистрибьютора?».
<?xml version="1.0" encoding="UTF-8"?>
<Exchange.Data FileContents="BankStatements" DistributorCode="77777" Date="2018-12-11T19:29:57" xmlns:xsi="http://www.w3.org/2001/XMLSchema-instance" xmlns:xs="http://www.w3.org/2001/XMLSchema" xmlns="http://www.agentplus.ru/UD/FromDistributors">
Список тэгов:
Название поля | Тип значения | Описание |
УникальныйИдентификатор | GUID | Идентификатор контрагента/партнера. |
Код | Строка | Код торговой точки. |
Наименование | Строка | Название торговой точки в учетной системе дистрибьютора. |
НаименованиеПолное | Строка | Полное наименование торговой точки в учетной системе дистрибьютора. |
АдресДоставкиТТ | Строка | Адрес доставки торговой точки. |
АдресЭлектроннойПочтыТТ | Строка | Адрес электронной почты торговой точки. |
ТелефонТТ | Строка | Номер телефона торговой точки. |
ФактАдресТТ | Строка | Фактический адрес торговой точки. |
Уровень | Число | Иерархический уровень торговой точки: |
ГоловнаяТТ | GUID | Уникальный идентификатор головной торговой точки. |
ПометкаУдаления | Булево | Признак пометки на удаление. Значения: |
Менеджер | GUID | Основной менеджер, закрепленный за торговой точкой в учетной системе дистрибьютора. |
Список тэгов:
Название поля | Тип значения | Описание |
УникальныйИдентификатор | GUID | Идентификатор контрагента/партнера. |
Код | Строка | Код контрагента в учетной системе дистрибьютора. |
Наименование | Строка | Название контрагента в учетной системе дистрибьютора. |
| ИНН | Строка | Числовое значение ИНН. |
НаименованиеПолное | Строка | Полное наименование контрагента в учетной системе дистрибьютора. |
Уровень | Число | Иерархический уровень контрагента: |
ГоловнойКонтрагент | GUID | Уникальный идентификатор головного контрагента. |
| КПП | Строка | Код причины постановки на учет, присваивается организации в дополнение к идентификационному номеру налогоплательщика. |
| ЮридическоеФизическоеЛицо | Строка | Значения: |
ПометкаУдаления | Булево | Признак пометки на удаление. Значения: |
Список тэгов:
Название поля | Тип значения | Описание |
СсылкаДокумента | GUID | Идентификатор документа. |
ТипДокумента | Строка | Значения: ПКО СтрокаВыпискиПриход |
| Дата | ДатаВремя | Дата и время создания документа. |
| Номер | Строка | Номер документа в учетной системе дистрибьютора. |
| Валюта | Строка | Валюта операции |
| Курс | Число | Курс валюты. |
| СуммаДокумента | Число | Сумма документа. |
| ДокументОснование | GUID | Идентификатор документа основания. |
| КодОперации | Строка | Код операции |
| КонтрагентДокумента | GUID | Идентификатор контрагента. |
| ТорговаяТочкаДокумента | GUID | Идентификатор торговой точки. |
| Агент | GUID | Идентификатор агента. |
Вложенный тэг <Расшифровка платежа> передает табличную часть документа:
Название | Тип значения | Описание |
ТорговаяТочка | GUID | Идентификатор торговой точки. |
| Сумма | Число | Сумма платежа. |
ОснованиеПлатежа | GUID | Идентификатор документа Реализации товара/Возврата товара от клиента. |
Список тэгов:
Название | Тип значения | Описание |
УникальныйИдентификатор | GUID | Идентификатор менеджера по документу. |
Наименование | Строка | Текстовое представление имени менеджера. |
ПометкаУдаления | Булево | Признак пометки на удаление. Значения: |
</Exchange.Data>
Пример файла выгрузки данных по оплатам:
<?xml version="1.0" encoding="UTF-8"?> <Exchange.Data FileContents="BankStatements" DistributorCode="77777" Date="2018-12-11T19:29:57" xmlns:xsi="http://www.w3.org/2001/XMLSchema-instance" xmlns:xs="http://www.w3.org/2001/XMLSchema" xmlns="http://www..ru/UD/FromDistributors"> +<List.ТорговыеТочки> +<List.Контрагенты> -<List.ВыпискиИзБанка> <Object> <Object> <СсылкаДокумента>00b7dc14-55bd-11d9-848a-00112f43529a</СсылкаДокумента> <ТипДокумента>ПКО</ТипДокумента> <Дата>2007-02-08T18:26:59</Дата> <Номер>ТК000000005</Номер> <Валюта>руб.</Валюта> <Курс>1</Курс> <СуммаДокумента>2000</СуммаДокумента> <ДокументОснование/> <КодОперации>Оплата покупателя</КодОперации> <КонтрагентДокумента>dee6e19d-55bc-11d9-848a-00112f43529a</КонтрагентДокумента> <ТорговаяТочкаДокумента>dee6e19d-55bc-11d9-848a-00112f43529a</ТорговаяТочкаДокумента> <Агент/> <РасшифровкаПлатежа> <ТорговаяТочка/> <Сумма>2000</Сумма> <ОснованиеПлатежа/> </РасшифровкаПлатежа> </Object> <Object> <Object> <Object> -</List.ВыпискиИзБанка> +<List.Менеджеры> </Exchange.Data>
- Для конфигураций «1С:Управление торговлей, 10.3», «1С:Управление производственным предприятием, 1.3» и «1С:Торговля и склад 7.7, редакция 9.2»:

- Для конфигурации «1С:Управление торговлей, 11.4»:
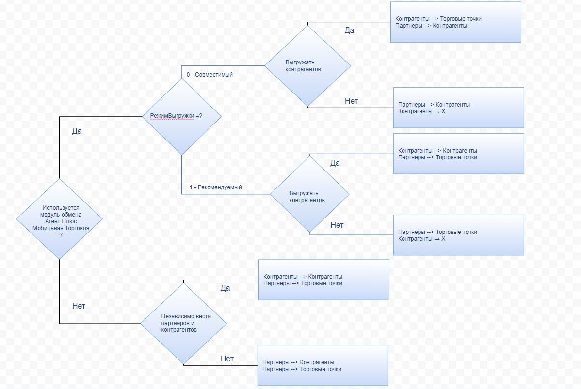
В обработку выгрузки данных из «1С: Управление торговлей 11.4» добавлены настройки выгрузки торговых точек/контрагентов. Можно изменить схему выгрузки в соответствии с особенностями учета:
- «Выгрузка торговых точек» из справочника «Партнеры».
- «Выгрузка торговых точек» из справочника «Контрагенты».
«Выгрузка контрагентов» из справочника «Контрагенты».
«Выгрузка контрагентов» из справочника «Партнеры».
При первом открытии обработки данные параметры заполняются автоматически в соответствии с настройками учетной системы и модуля обмена данными «Агент Плюс: Мобильная Торговля»:

- No labels